Cursor 用 AI 自己一周做了个浏览器,AI 版 Calendly 3 个月 ARR 突破 100 万美金
尽管最近因为 Google Gemini 和 Anthropic 的巨大进步面临一些质疑,不过 OpenAI 今天公布了最新的营收数据,ARR 已经超过了 200 亿美金,从 2023 年的 20 亿美金到 2025 年的 200 亿,增长了 10 倍。
算力消耗也差不多沿着这个节奏增长,从 2023 年的 0.2 GW 增长到了 2025 年的 1.9 GW。在商业模式这块,CFO Sarah Friar 说,OpenAI 坚持“商业模式应随智能化带来的价值而扩展”的原则。

目前已经采取了多层级的收费模式,包括个人/团队订阅、按需付费的 API,以及新推出的广告与商业支持层级(当 AI 帮助用户做决策时提供相关选项)。
随着智能技术进入科学研究、药物研发、能源系统和金融建模领域,新的经济模式将应运而生。许可、基于 IP 的协议和基于成果的定价将分享所创造的价值。互联网就是这样发展的,智能技术也将遵循同样的路径。
因此 OpenAI 接下来将引入基于成果的定价(Outcome-based pricing)和知识产权授权模式,这个也是我昨天介绍的 AI 数据产品的核心商业模式《SaaS 已死数据底座永生,一个解决 AI 真实数据问题的产品融了 6500 万美金》,看来整个行业都在快速演变。
对于战略重点和未来方向,Sarah Friar 提到了几点,一是从工具到基础设施:ChatGPT 已从一个好奇心驱动的工具转变为日常工作的“基础设施”,帮助用户处理健康、财务和复杂决策。
计算资源管理:通过多元化的供应商生态系统(不再依赖单一来源)来确保算力供应,并根据任务需求灵活调度高性能或低成本硬件。
而 2026 年的核心重点是:务实应用。OpenAI 的目标是缩小 AI 技术潜力与日常实际应用之间的差距,特别是在医疗、科学和企业服务领域。因此下一阶段是重点发展能跨工具采取行动、具备长期上下文记忆的 AI 智能体(Agents) 和工作流自动化。
这和 Sequoia 所说的当下最关键的一个趋势长视野代理(Long-horizon agents)有点类似,其核心特征有两点,一个是从“说话者”转变为“行动者”,另一个是 AI 完成长任务的能力正呈指数级增长。
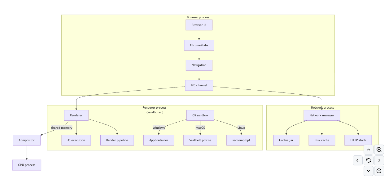
在这块,Cursor 最近做的一个实验让我们看到了希望,他们让数百个并发运行的 Agent 协作,在不依赖现有渲染引擎的情况下,从头开始编写一个名为 FastRender 的网页浏览器。
通过运行数百个 AI Agent,历时近一周从零构建了一个 Web 浏览器,编写了超过 100 万行代码,分布在 1000 个文件中。这个实验运行了接近一周,生成了超过 100 万行代码,涉及 1000 多个文件,消耗了数万亿个 Token。
在技术架构与机制这块,Cursor 通过协作模式,采用“规划者(Planner)- 子规划者 - 执行者(Worker)”的分层结构。类似于 Anthropic 发布的 Claude Code 的运作方式。每个循环结束时,由专门的“评审代理(Judge Agent)”判断任务是否完成。

Cursor 团队的 Wilson Lin 在博客文章里说,他们做这个实验的目的是试图探索 AI 智能体在完全自主、长达数周的工作状态下,究竟能推进多远。一开始他们让所有 Agent 具有同等地位并使用“锁机制”共享文件,结果导致效率极低、任务互相干扰。
当采用规划者和执行者模式后,成功解决了问题,其中规划者 (Planners) 主要负责持续探索代码库、创建并拆解任务,而执行者 (Workers) 只负责领取特定任务并将其执行到底,不参与全局协调,有效避免了冲突。
这个实验让他们发现,在长程任务中,模型的专注度和指令遵循能力至关重要。而 GPT-5.2 系列在规划和长时工作中表现远优于其他模型。
其次,简单胜于复杂,最好的协作系统往往更简单。团队发现减少不必要的“集成者”角色,让 Worker 自行处理冲突反而效率更高。
最后提示词的力量非常强大,虽然运行框架很重要,但设计能够让 Agent 保持专注、避免异常行为的提示词(Prompts)才是决定性因素。
博客作者 Simon Willison 说,他本来预测要到 2029 年才能出现这样的成果,因此看到这么强大的项目能这么快出现,非常惊讶。
所以 Sequoia 合伙人 Sonya Huang 昨天所说的这个观点我觉得非常正确:我们正从产品驱动的增长时代迈向 Agent 代理驱动的增长时代。
产品驱动的增长建立在一个假设之上:人类会尝试软件。所以自 2010 年以来的整个策略都是为了让人们发现软件而优化的。但如果是 Agent 来选择软件,这些都无关紧要。
新的 PLG 漏斗不是着陆页→免费试用→激活→转化。它是 Agent 查询→文档扫描→功能匹配→推荐。这意味着新的护城河看起来完全不同。
你不需要最好的用户引导,你需要最好的文档。你不需要病毒式传播循环,你需要代理能够解析的结构化数据。你不需要第一次会话就有漂亮的 UI,你需要代理能够实际调用的 API。而且 Agent 没有任何忠诚度,也没有切换成本,哪个好就用哪个。因此 Sonya 认为,整个分发层正在被重写。
我觉得昨天这篇文章的价值在未来会得到更多验证《SaaS 已死数据底座永生,一个解决 AI 真实数据问题的产品融了 6000 多万美金》。
与此同时,最近看到一个利用 AI 来帮助处理排班请假的产品(AI 时代的 Calendly),3 个多月就突破了 100 万美金的 ARR。它在概念上有点像 Calendly《在 30 亿美金估值之前总计就融了 55 万,Calendly 的 1 亿 ARR成长之路》,但是实际却已有很大的不同。
Calendly 提供的还是一个会议预约工具,需要人主动进行操作。而现在通过 AI Agent,已经可以做到 7/24 在线主动帮你处理类似排班以及请假等事宜,它不再只是传统的软件工具,而是一个
